欢迎光临甘肃省环境保护厅门户网站!
信息公开首页
信息公开指南
信息公开目录
信息公开制度
信息公开年度报告
依申请公开
信息公开意见箱
信息公开成绩单
返回网站首页
全文信息检索:
全部
名称
正文
索引号
文号
关键词
公开目录
服务对象
体裁分类
发布机构
全部时间
2018
2017
2016
2015
2014
2013
2012
2011
2010
2009
2008
2007
2006
2005
2004
2003
信息公开首页
信息公开指南
信息公开目录
信息公开制度
信息公开年度报告
依申请公开
信息公开意见箱
信息公开成绩单
信息公开目录
信息公开目录
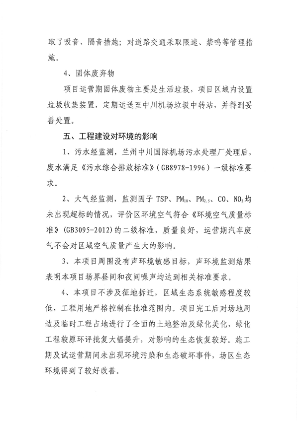
关于兰州中川国际机场综合交通枢纽工程竣工环保验收意见的公示
索引号:
GS0031-T0201-2017-0008
公开目录:
验收监测与调查结果公示
发布日期:
2017年12月06日
主题词:
发布机构:
甘肃省环境保护厅
文 号:
甘民航发[2017]596号
兰州中川国际机场综合交通枢纽工程竣工环境保护验收报告.pdf
索引号
名称
发布日期
GS0031-T0102-2018-0001
关于2018年1月2日甘肃省环境保护厅拟作出的建设项目环境影响评价文件审批意见的公...
2018年01月02日
GS0031-T0201-2017-0014
甘肃电投金昌发电有限责任公司2*330MW机组(1号机组、2号机组)超低排放改造项目(...
2017年12月29日
GS0031-T0201-2017-0013
靖远第二发电有限公司8号330MW机组超低排放改造项目竣工环保企业自行验收公示
2017年12月29日
GS0031-T0201-2017-0012
甘肃电投金昌发电有限责任公司2*330MW机组(1号机组、2号机组)超低排放改造项目(...
2017年12月29日
GS0031-T0201-2017-0011
国电电力酒泉发电有限公司1#、2#机组烟气超低排放改造工程竣工环保企业自行验收公...
2017年12月27日
GS0031-T0201-2017-0010
武威热电公司#2机组脱硫脱硝电除尘设施企业自行先期验收公示
2017年12月20日
GS0031-T0101-2017-0051
2017年12月19日甘肃省环境保护厅关于建设项目环境影响评价文件受理情况的公示
2017年12月19日
GS0031-T0103-2017-0029
2017年12月19日甘肃省环境保护厅做出的建设项目环境影响评价文件批复的公告
2017年12月19日
GS0031-T0101-2017-0050
2017年12月19日甘肃省环境保护厅关于建设项目环境影响评价文件受理情况的公示
2017年12月19日
GS0031-L03-2017-0021
365体育在线直播建设项目环评审批及数据管理平台项目初步设计服务竞争性磋商成交公告
2017年12月19日
GS0031-L03-2017-0020
365体育在线直播建设项目环评审批及数据管理平台项目监理服务竞争性磋商成交公告
2017年12月19日
GS0031-K010606-2017-0014
甘肃省环境保护厅关于2017年11月份污染源自动控数据涉嫌超标名单及10月处理处置情...
2017年12月18日
GS0031-T0101-2017-0048
2017年12月14日甘肃省环境保护厅关于建设项目环境影响评价文件受理情况的公示
2017年12月14日
GS0031-K0407-2017-0016
全省地级城市集中式生活饮用水水源水质状况报告(2017年8月)
2017年12月14日
GS0031-T0201-2017-0009
甘肃电投张掖发电有限责任公司2*325MW机组超低排放技术改造项目(1号机组)环保验...
2017年12月14日
共5996条
1/400
上页
1
2
3
4
5
6
..
400
下页
索 引 号:
GS0031-T0102-2018-0001
主题分类:
环境监测、保护与治理/公示/
生成日期:
2018-01-02
发布机构:
甘肃省环境保护厅
名 称:
关于2018年1月2日甘肃省环境保护厅拟作出的建设项目环境影响评价文件审批意见的公示
文 号:
主 题 词:
索 引 号:
GS0031-T0201-2017-0014
主题分类:
环境监测、保护与治理/公示/
生成日期:
2017-12-29
发布机构:
甘肃省环境保护厅
名 称:
甘肃电投金昌发电有限责任公司2*330MW机组(1号机组、2号机组)超低排放改造项目(二厂)竣...
文 号:
主 题 词:
索 引 号:
GS0031-T0201-2017-0013
主题分类:
环境监测、保护与治理/公示/
生成日期:
2017-12-29
发布机构:
甘肃省环境保护厅
名 称:
靖远第二发电有限公司8号330MW机组超低排放改造项目竣工环保企业自行验收公示
文 号:
主 题 词:
索 引 号:
GS0031-T0201-2017-0012
主题分类:
环境监测、保护与治理/公示/
生成日期:
2017-12-29
发布机构:
甘肃省环境保护厅
名 称:
甘肃电投金昌发电有限责任公司2*330MW机组(1号机组、2号机组)超低排放改造项目(一厂)竣...
文 号:
主 题 词:
索 引 号:
GS0031-T0201-2017-0011
主题分类:
环境监测、保护与治理/公示/
生成日期:
2017-12-27
发布机构:
甘肃省环境保护厅
名 称:
国电电力酒泉发电有限公司1#、2#机组烟气超低排放改造工程竣工环保企业自行验收公示
文 号:
主 题 词:
索 引 号:
GS0031-T0201-2017-0010
主题分类:
环境监测、保护与治理/公示/
生成日期:
2017-12-20
发布机构:
甘肃省环境保护厅
名 称:
武威热电公司#2机组脱硫脱硝电除尘设施企业自行先期验收公示
文 号:
主 题 词:
索 引 号:
GS0031-T0101-2017-0051
主题分类:
环境监测、保护与治理/公示/
生成日期:
2017-12-19
发布机构:
甘肃省环境保护厅
名 称:
2017年12月19日甘肃省环境保护厅关于建设项目环境影响评价文件受理情况的公示
文 号:
主 题 词:
索 引 号:
GS0031-T0103-2017-0029
主题分类:
环境监测、保护与治理/公示/
生成日期:
2017-12-19
发布机构:
甘肃省环境保护厅
名 称:
2017年12月19日甘肃省环境保护厅做出的建设项目环境影响评价文件批复的公告
文 号:
主 题 词:
索 引 号:
GS0031-T0101-2017-0050
主题分类:
环境监测、保护与治理/公示/
生成日期:
2017-12-19
发布机构:
甘肃省环境保护厅
名 称:
2017年12月19日甘肃省环境保护厅关于建设项目环境影响评价文件受理情况的公示
文 号:
主 题 词:
索 引 号:
GS0031-L03-2017-0021
主题分类:
公告/
生成日期:
2017-12-19
发布机构:
甘肃省环境保护厅
名 称:
365体育在线直播建设项目环评审批及数据管理平台项目初步设计服务竞争性磋商成交公告
文 号:
主 题 词:
索 引 号:
GS0031-L03-2017-0020
主题分类:
公告/
生成日期:
2017-12-19
发布机构:
甘肃省环境保护厅
名 称:
365体育在线直播建设项目环评审批及数据管理平台项目监理服务竞争性磋商成交公告
文 号:
主 题 词:
索 引 号:
GS0031-K010606-2017-0014
主题分类:
环境监测、保护与治理/公示/
生成日期:
2017-12-18
发布机构:
甘肃省环境保护厅
名 称:
甘肃省环境保护厅关于2017年11月份污染源自动控数据涉嫌超标名单及10月处理处置情况的公告
文 号:
甘环公告发〔2017〕号
主 题 词:
索 引 号:
GS0031-T0101-2017-0048
主题分类:
环境监测、保护与治理/公示/
生成日期:
2017-12-14
发布机构:
甘肃省环境保护厅
名 称:
2017年12月14日甘肃省环境保护厅关于建设项目环境影响评价文件受理情况的公示
文 号:
主 题 词:
索 引 号:
GS0031-K0407-2017-0016
主题分类:
环境监测、保护与治理/公示/
生成日期:
2017-12-14
发布机构:
甘肃省环境保护厅
名 称:
全省地级城市集中式生活饮用水水源水质状况报告(2017年8月)
文 号:
主 题 词:
索 引 号:
GS0031-T0201-2017-0009
主题分类:
环境监测、保护与治理/公示/
生成日期:
2017-12-14
发布机构:
甘肃省环境保护厅
名 称:
甘肃电投张掖发电有限责任公司2*325MW机组超低排放技术改造项目(1号机组)环保验收的公示
文 号:
主 题 词: